ADMISIÓN
2026-I
MATRICULA
Describe el Proceso, los Requisitos y Número de Vacantes del presente semestre académico
BECAS
Descripción de las Modalidades y Requisitos
TARIFARIO
Conoce los costos de Matrícula y Pensiones del Semestre Académico por Programa de Estudios
INTRANET
Información para los Administrativos, Docentes, Alumnos, Egresados
CONVENIOS
Con las empresas e instituciones con muchos beneficios para nuestros alumnos y egresados
BOLSA DE TRABAJO
Encuentra las mejores opciones laborales para nuestros egresados
BIBLIOTECA VIRTUAL
Encuentre una amplia gama de bibliografía según su Programa de Estudios
PORTAL DE TRANSPARENCIA
Acceso libre a la información
OFICIALMENTE LICENCIADOS
R.M. 402-2025-MINEDU
¿Quiénes Somos?
¡Bienvenido al Instituto de Educación Superior Juan Mejía Baca!, con más de 19 años en el campo educativo en la ciudad de Chiclayo, nos dedicamos a la formación de profesionales exitosos y emprendedores, ofreciendo cuatro Programas de Estudios acreditadas, con la misión de formar técnicos profesionales altamente capacitados y listos para satisfacer demandas del mundo empresarial y gastronómico.
Programas de Estudios
Prepárate para ofrecer respuestas creativas y eficaces mientras lideras tu empresa en un entorno desafiante y competitivo, donde la innovación es la clave del éxito.
Conviértete en un profesional integral fusionando la excelencia en la gestión con la creatividad para impulsar destinos y experiencias únicas en la industria del turismo y la hospitalidad.
Perfecciona tus habilidades de gestión para destacarte como un contador público esencial en el ámbito profesional.
Sumérgete en la fusión de sabores y creatividad en el Programa de Gastronomía y Arte Culinario, cada plato es una obra maestra y cada comida una experiencia única.
Amplios y Cómodos Ambientes
Los alumnos desarrollan sus actividades académicas curriculares y extracurriculares.
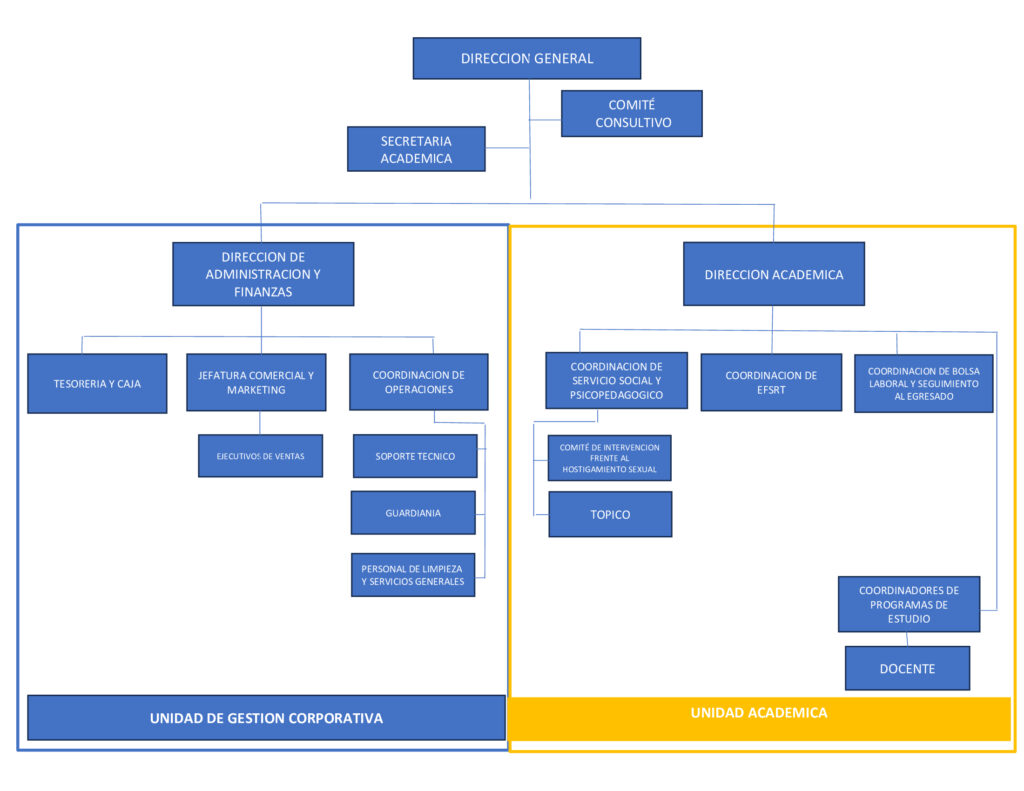
Organigrama de Perfil de Puestos











